Horários de atendimento
Portuguese English French
Portuguese English French
  • Início
  • Empresa
    • Quem somos
    • Missão
    • Mensagem do PCA
    • Onde Trabalhamos
    • Datas chaves
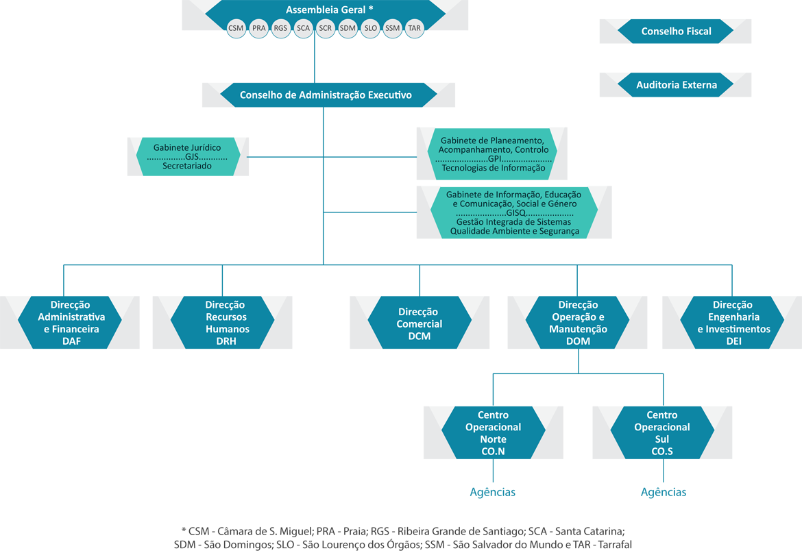
    • Organigrama
    • Legislação
  • COVID-19
  • Notícias
  • Assistência ao cliente
  • Área do Cliente
    • Contrato
    • Tarifas
    • Leitura
    • Fatura
    • Perguntas Frequentes
  • Contacte-nos

Organigrama

  • Imprimir

Sobre AdS

Águas de Santiago - AdS, Empresa Pública Intermunicipal, S.A, é a mais nova entidade no sector de água e saneamento da ilha de Santiago.

Informação
  • Home
  • Parceiros
  • Galerias
Sede AdS

Entre em contacto conosco.

  • Segunda - Sexta, 8h ás 16h
  • +238 265 83 10
  • AVARIAS: +238 263 88 53
  • comercial@ads.cv
Outras localizações
Mapa do Site
Siga-nos

© 2017 AdS. Todos os direitos reservados.